关于桂林校区图书馆开展“你读书,我送礼”系列活动(第十五季)的通知

来源: 作者:图文信息中心 编辑: 浏览: 发布时间:2026-03-30  打印

在校师生:
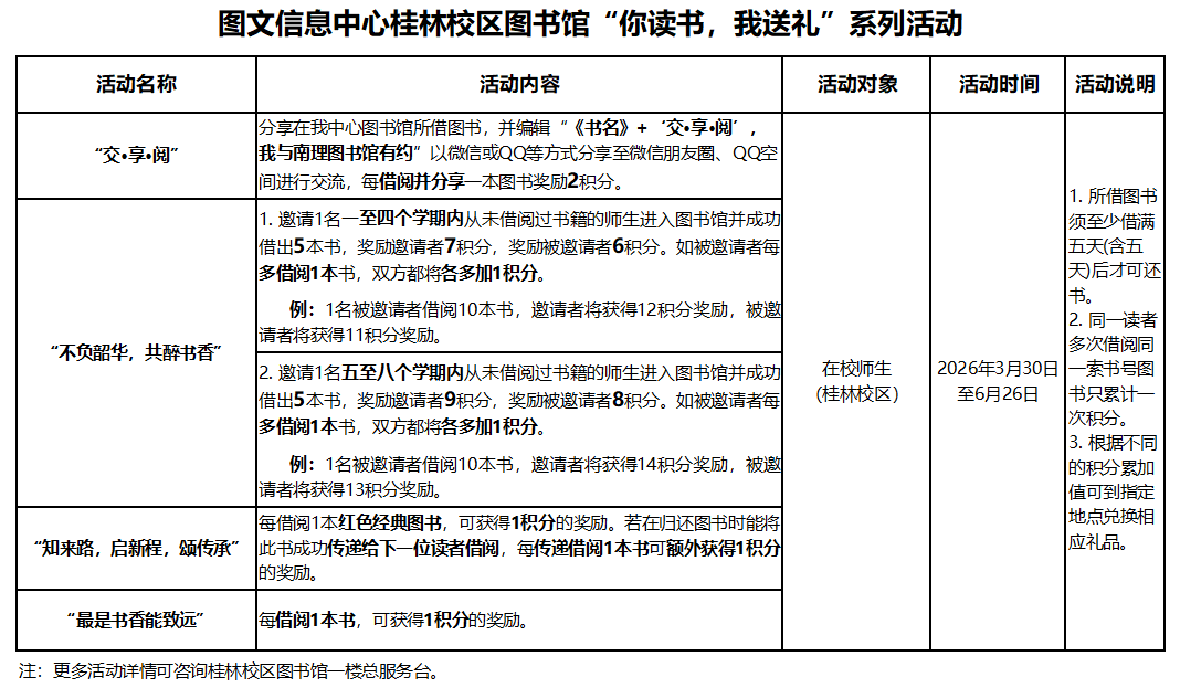
    为大力推动校园文化建设进程,营造积极向上的校园文化氛围,同时充分发挥图书馆文化阵地作用,引导更多的师生主动走进图书馆,多读书,读好书,以书会友,共同品味书香带来的感动与感悟,并让阅读成为一种习惯,图文信息中心将于本学期继续开展“书香南理”系列之“你读书,我送礼”系列活动,具体活动内容如下:

图文信息中心
  2026年3月30


(一审:廖葵莉;二审:蒋宜辰;三审:周敏)


  • 官方微博

  • 官方微信

  • 招生处

  • IPv6

Produced By CMS 网站群内容管理系统 publishdate:2026-05-09 16:01:15